发表日期: 2025-08-26发布人: 易源运营

万维易源产品继首次【AI绘画】入驻后,再度重磅登陆——阿里云云市场通义AI教育专区!作为专注于提供全
品类API数据服务与行业解决方案的企业,万维易源已为开发者打造600余个接口选择,服务超5000家企业用
户与30万+独立个体用户,日调用量突破10000万次,业务覆盖人工智能、生活服务、交通地理、金融商业、
企业管理、开发技术等多元领域,为不同场景提供稳定高效的数据支撑。
本次登陆阿里云通义AI教育专区的核心产品,是万维易源深度依托阿里通义千问大模型打造的「AI写作」功能。
凭借通义千问的强大技术赋能,这款智能写作引擎的核心优势可浓缩为一个字:快!
无论是需用于推广的3000字产品测评、5000字的行业测评,还是塑造品牌的8000字品牌故事,用户仅需输入
清晰的核心需求,AI便会基于海量行业大数据与标准化模板,快速生成逻辑连贯、内容详实且贴合场景需求的长文。
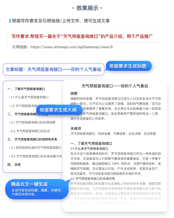
(例如:“帮我写一篇关于‘天气预报查询接口’的产品介绍,用于产品推广”,效果如下图1)


——1 小时顶 3 天,效率直接拉满
以前写一篇万字行业报告,要查资料、列提纲、反复修改,至少 3 天;现在用它,输入主题 + 关键词,10 分钟
就能生成初稿,细节丰富到能直接用 。
—— 质量不打折,专业度堪比资深写手
别担心 AI 写的内容 “水”!它的生成逻辑基于两大支撑:
· 千万级优质文本训练,能模仿行业顶尖文案的结构和表达(比如科技文的 “数据 + 观点”、生活文的 “场景 + 共情”);
——零门槛上手,谁都能当 “写作高手” 不需要懂写作技巧,甚至不用构思框架 ,只需填 “主题 + 核心需求”,生成
后支持微调,想改风格、补案例,直接输入指令就能二次优化。

✅ 教育从业者
· 教师:10分钟生成教学案例/知识点拓展文(支持古文断句、公式识别);
· 学生:输入论文主题→AI输出框架+权威参考文献;
· 行政:突发通知稿(如紧急停课)10分钟写完,精准触达。
✅ 自媒体 / 内容平台
· 资讯号:热点事件 “某地暴雨救援进展”,10 分钟出深度报道,抢发时效性,抢占推荐池;
· 垂直领域:写 “新手学摄影全攻略”,从器材到构图,内容详实到能当电子书卖。
✅ SEO 与跨境内容
· SEO 优化文:生成关键词密集的行业文章(如 “云南旅游攻略”),提升搜索引擎排名;
· 跨境文案:用英文生成 “海外市场调研报告”、“跨境电商产品描述”,适配国际用户。
✅ 营销 / 电商场景
· 推广文案:生成 “新品上市长文”,包含产品卖点、用户证言、优惠活动,适配电商详情页或公众号推文
· 品牌故事:梳理企业发展历程、核心价值观,形成有感染力的品牌宣传文;
· 运营:批量生产转化文案、季度工作总结、项目计划书等。
......
别再被“写不出来” 卡住!无论你是赶方案的职场人、缺内容的创业者,还是要日更的自媒体人,万维易源「AI 写作」
接口都能让你把思考留给创意,把成稿交给 AI。只需 10 分钟,一篇结构完整、逻辑清晰、可直接发布的精品长文就能成型。
点击“阅读原文”,立刻体验“说一句话,收一篇好文”的高效与畅快!